今天是
赣州市赣县区人民检察院
首页
|
检察动态
|
检察新闻
|
检察风采
|
理论研讨
|
媒体播报
|
科技强检
|
以案说法
本网站已支持IPv6网络
赣县区检察微信
当前位置:
首页
>>
统计总结
>>
财政信息
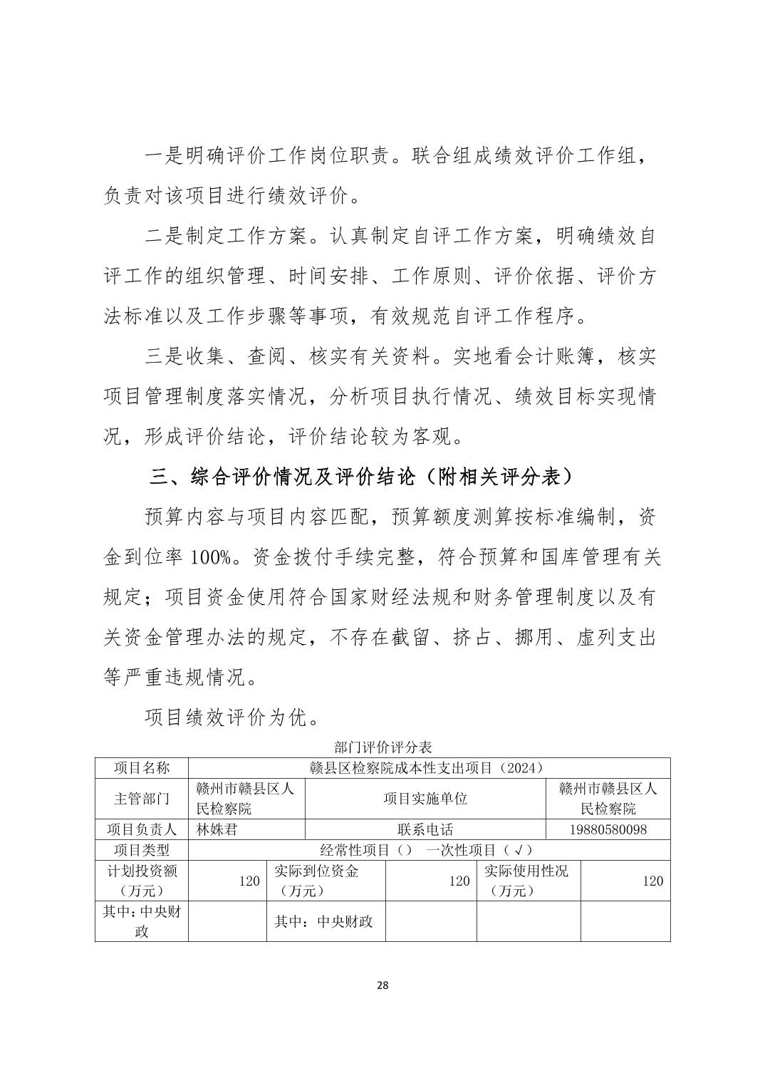
赣州市赣县区人民检察院2024年度部门决算
时间:2025-09-28 作者: 新闻来源: 【字号:
大
|
中
|
小
】
赣州市赣县区人民检察院
地址:江西省赣州市赣县赣新大道35号 邮编:341100
技术支持:正义网 工信部备案号:京ICP备10217144号-1
本网网页设计、图标、内容未经协议授权禁止转载、摘编或建立镜像,禁止作为任何商业用途的使用。
赣公网安备 36072102000102号